客服热线

13316294033

帮助中心

如约生活模块介绍

如约生活服务平台主要包括家政服务、干洗、生活配送、回收、母婴咨询服务、搬家等服务类别,主要是帮助同城家政商家,生活便民服务商家提供一个直接面向地区住户的便民式生活服务平台。如约生活的理念是将同城优质的生活服务更快、更好、更精准地推送给居民用户,提高居民的生活质量。

 

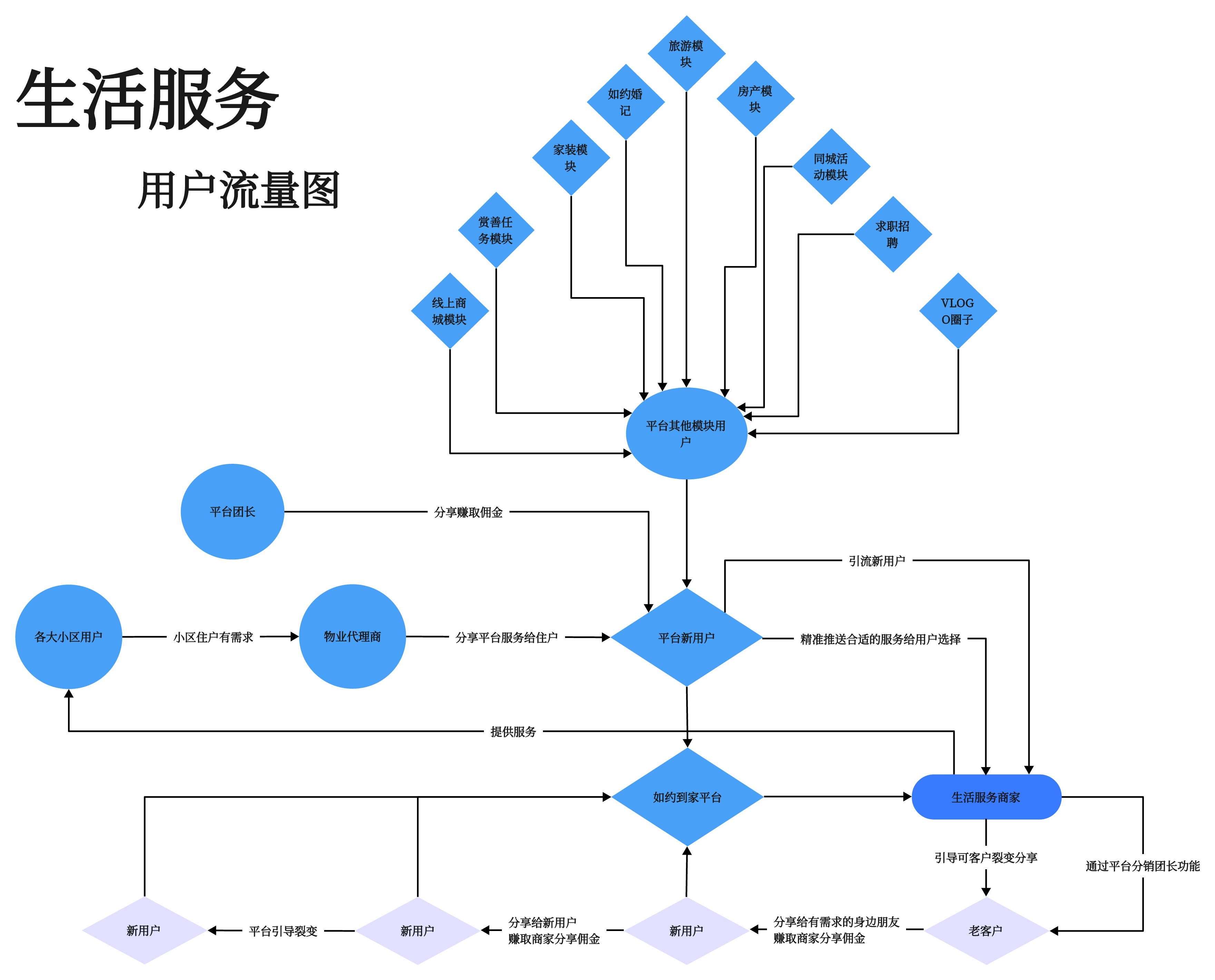
如约生活服务平台和地区各个楼盘小区,连同物业企业单位达成合作,邀请各个小区物业成为本平台的合作代理商。物业是居民日常生活中最容易接触到的服务者,物业不仅仅只是从事安保和小区卫生保洁等工作,同时物业为了方便广大住户,不仅建立交流群,同时有些物业小区设置大楼管家,将生活日常服务提供给到住户。如约到家平台已经成功邀请200+物业企业进驻成为合作代理商,不仅将生活服务最后“一公里”成功解决,同时也帮助物业单位补充了服务不了的服务类容,当然物业不是万能的,但是物业加上如约到家服务平台就是无所不能的。

 

1、将商家服务商品化,如约到家平台通过系统强化定制化,商家可以跟进服务流程不同,收费标准不同,服务地域不同进行对服务的调整,同时可以通过平台系统实时参与和顾客的沟通。

2、帮助商家优化服务流程,从售前服务,正在服务,售后服务全部优化,商家可以实时查看订单情况,减少了人工成本的同时,也大大优化了人员员工管理的问题。

3、不仅帮助企业完善了服务人员管理,同时也杜绝了工作人员私自定价,私自收款等问题,将客户留存在公司,增加用户对平台和企业的认可。

4、客户优势,物业和平台存在合作关系,物业推动住户使用如约到家服务不仅给物业带来可观的收益的同时,也给平台商家带来大量自来流量,因为平台会跟进商家的服务范围,服务类目优先推荐给到住户进行挑选,所以对于企业而言用户存在天然的自来客生意。

5、平台不仅有生活服务平台,同时拥有家装,房地产门户等模块,商家可以通过平台寻找到自己有需求的合作企业增加异业合作项目,同时完成用户的相互导流。

 

平台功能优势:

1、智能化:根据实际情况的不同,不同商家存在服务类目不同,服务区域不同,商家可以通过平台进行定制化将服务商品上架,平台也会根据商家的服务类目,服务区域等不同进行优先推送给到用户。

2、功能强大:不同的服务商品的交易流程也各不相同,商品的定制可以跟随商家服务不同进行调整,举例如家电维修:因为服务的特殊性不能一杆子定出价格需要实际情况实际收费,商家就可以设定预约金,用户购买服务后,商家就会收到预约金进行上门检查查看和报价,双方达成一致意见后再进行服务,这样就避免了商家服务的不确定性。同时商家也可以给用户提供售后保障,设定多少时间内免费上门检修,不仅完善了服务内容也完善了服务体系。

 

如约到家平台是打造地区性快捷生活服务圈,同时联合物业,街道服务站点等单位进行多方位合作,让商家获得稳定的用户来源。平台对入驻企业提供技术支持,提供商品上架指导,活动策划,线上平台推广增加曝光率,平台同时跟进其他行业进行串联合作,举例:家庭装修就是一个生活服务很好的合作单位。

 

社区服务经济已经不是一个新的话题,居民生活服务需求随着疫情三年下来,不仅没有下降还有反向提升的趋势,毕竟三年下来谁都更加习惯了用手机购物,手机娱乐,手机交流,手机寻找生服务的习惯。如约到家平台不仅打通了商家对客户的需求,同时也帮助传统行业商家实现电子商品化的过程,让更多商家接触到更多年轻的用户,提供更加多元化和定制化的服务给到社区用户,对于如约到家而言出发点也非常简单,没有用户购买平台也难以实现盈利,对于物业而言,不能满足住户日益增长的的各项需求也是不利于小区的管理的,增加住户的满意度是物业的追求。增加更多用户是商家的需求。

 

商家如何利用平台赚钱:商家可以通过老用户分享给身边朋友行程复购

赏善任务 (2).png